近日,sjb世俱杯官方网站作物遗传与种质创新利用全国重点实验室/园艺学院柳李旺教授团队在国际植物学知名期刊Plant, Cell & Environment和Plant Journal发表了题为“RsKNAT3 interacts antagonistically with RsKNAT1 to confer thermotolerance by regulatingRsDREB2A transcription in radish”和 “RsWRKY49 promotes cold tolerance via activating the expression ofRsCBF2 andRsNR2 in radish (Raphanus sativus L.)”的研究论文,分别揭示了RsKNAT3/1和RsWRKY49调控萝卜肉质根高温与低温胁迫响应的分子机制。
萝卜是一种重要的根茎类蔬菜作物,以膨大肉质根为主要产品器官。萝卜肉质根形成涉及维管形成层细胞不断向内和向外分裂分化成木质部和韧皮部。随着全球气候变化进程日益加剧,高温/低温胁迫严重制约肉质根形成层细胞活动和发育,导致肉质根膨大受阻,产量与品质下降。尽管KNOX与WRKY转录因子在植物生长发育和温度胁迫响应方面发挥着重要作用,但其调控萝卜肉质根形成膨大及高温/低温耐性的分子机制仍不明确。

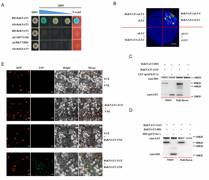
该研究利用萝卜RNA-Seq及RT-qPCR分析鉴定到调控萝卜耐热性差异的关键转录因子RsKNAT1和RsKNAT3,表型分析发现,RsKNAT3沉默植株耐热性明显降低,而RsKNAT1沉默植株表现出相反的趋势。综合利用Y2H、BiFC、Pull-down、LCI技术发现RsKNAT1与RsKNAT3发生互作(图1)。进一步分析发现,RsKNAT3可激活耐热核心调控因子RsDREB2A基因表达,而RsKNAT1不能结合RsDREB2A启动子,但可抑制RsKNAT3对RsDREB2A的激活能力,表明RsKNAT1对RsDREB2A的抑制作用需要依赖于RsKNAT3。

图1 RsKNAT1和RsKNAT3蛋白的互作分析
在耐热萝卜基因型中,RsKNAT3表达量显著高于RsKNAT1,RsKNAT3作为转录激活子,通过正调控RsDREB2A表达增强萝卜植株耐热性;在热敏感萝卜基因型中,RsKNAT1表达量高于RsKNAT3,RsKNAT1通过与RsKNAT3互作抑制RsKNAT3对RsDREB2A的激活,降低萝卜植株耐热性(图2)。该研究揭示了RsKNAT3与RsKNAT1相互拮抗调控萝卜耐热性的转录调控机制,研究结果为萝卜耐热性状遗传改良与优异种质创新提供了重要的分子靶标与理论基础。

图2 RsKNAT3与RsKNAT1相互拮抗调控萝卜耐热性的转录调控网络

该研究发现RsWRKY49在萝卜根中特异表达并能响应低温诱导,且在萝卜耐冷基因型‘NAU-RG’根中受冷诱导表达量明显高于冷敏感基因型‘NAU-XBC’。过表达RsWRKY49可提高冷敏感基因型萝卜耐冷性,而抑制表达RsWRKY49增加了耐冷基因型萝卜低温敏感性。过表达RsWRKY49的萝卜毛状根根尖细胞分裂活动增强,且维持冷胁迫下根生长的能力(图3)。启动子分析发现,1个DRE顺式作用元件仅存在于耐冷基因型RsWRKY49启动子,且低温胁迫下耐冷基因型RsWRKY49启动子活性显著高于冷敏感基因型。此外,RsWRKY49可直接结合RsCBF2和RsNR2启动子并激活其表达,进而增强萝卜植株低温耐性。

图3 RsWRKY49平衡萝卜根系生长与低温胁迫响应
低温胁迫下,耐冷基因型萝卜肉质根中RsWRKY49表达水平显著升高。上调表达的RsWRKY49增强萝卜耐冷性并促进肉质根生长。耐冷基因型萝卜RsWRKY49启动子低温响应能力强于冷敏感基因型,导致耐冷基因型RsWRKY49转录水平增强,进而通过CBF-COR信号通路和硝酸盐同化途径,促进耐冷基因型‘NAU-RG’相较于冷敏感基因型‘NAU-XBC’具有更强的耐寒性(图4)。本研究解析了RsWRKY49调控萝卜肉质根低温胁迫响应的分子机制,为耐低温萝卜种质创制和遗传改良提供重要的基因资源和理论依据。

图4 RsWRKY49通过CBF信号和硝酸盐同化途径正向调控萝卜低温胁迫响应
sjb世俱杯官方网站作物遗传与种质创新利用全国重点实验室/园艺学院、生物育种钟山实验室博士研究生王凯/李景雪、陈森分别为两篇论文第一作者,柳李旺教授为通讯作者。团队徐良、王燕副教授参与了相关研究。相关研究得到了江苏省科技计划(重点研发计划现代农业)重点项目、江苏省种业振兴“揭榜挂帅”项目、江苏省农业科技自主创新资金项目[CX(23)1013]、国家自然科学基金和江苏高校优势学科建设工程资助项目(PAPD)资助。
原文链接:https://doi.org/10.1111/tpj.70256
原文链接:https://doi.org/10.1111/pce.15619
阅读次数:776
【 转载本网文章请注明出处 】