近日,sjb世俱杯官方网站黄金虎副教授联合中国药科大学骈聪教授在Gut Microbes上发表了题为“BroadAMP-GPT: AI-Driven generation of broad-spectrum antimicrobial peptides for combating multidrug-resistant ESKAPE pathogens”的研究论文。该研究开发了基于AI的抗菌肽生成平台BroadAMP-GPT,成功设计出新型广谱抗菌肽(AMPs),为“后抗生素时代”抗击细菌耐药性难题提供了新的解决方案。

抗生素耐药性(AMR)已成为全球公共卫生与经济的重大威胁。多重耐药病原菌——尤其是ESKAPE耐药菌(包括粪肠球菌、金黄色葡萄球菌、肺炎克雷伯菌、鲍曼不动杆菌、铜绿假单胞菌、肠杆菌科等六大病原体)——每年直接造成127万例死亡。研究表明,若不采取有效干预,2050年耐药感染年死亡人数将突破1000万。团队前期通过解析动物源细菌耐药机制与传播规律,首次从反刍动物消化道微生物中筛选出高活性抗菌肽Peptide 4(J Adv Res, 2025),印证了AI技术在天然抗菌肽发掘中的巨大潜力。
本研究进一步整合GPT生成模型+深度学习筛选+湿实验验证,成功构建全自动抗菌肽设计平台BroadAMP-GPT。该平台通过三重技术融合:(1)GPT生成模型:基于26,545种天然抗菌肽数据库,自主设计全新分子序列;(2)深度学习筛选系统:结合双MIC预测模型精准识别广谱活性肽;(3)湿实验验证闭环:实现"设计-合成-验证"全流程智能化。

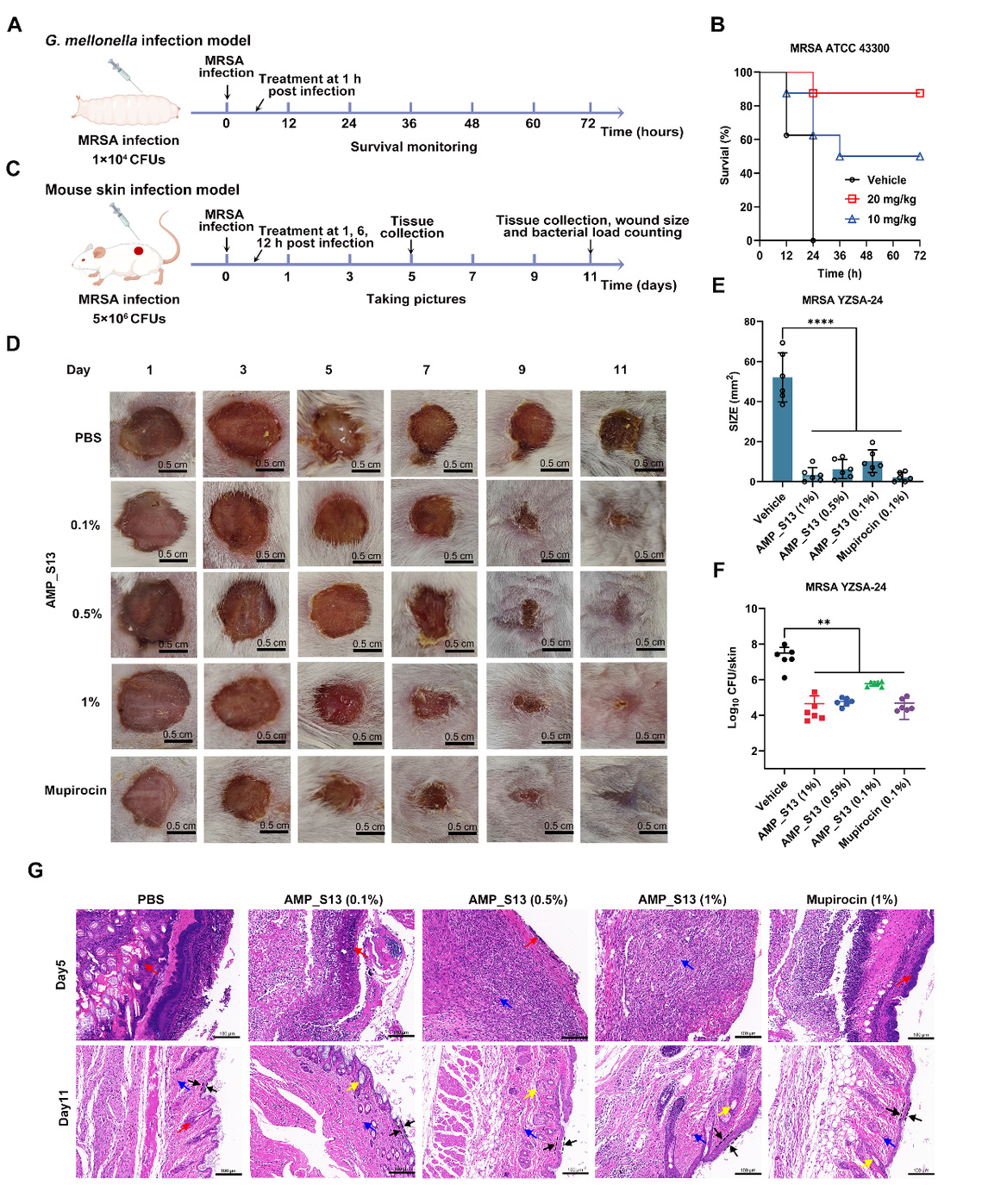
平台运行效率较传统方法提升数十倍,57%的AI设计抗菌肽对ESKAPE耐药菌展现出强效杀菌活性。其中候选抗菌肽AMP_S13表现尤为突出:(1)广谱高效:可杀灭包括ESKAPE在内的多重耐药病原菌;(2)极端环境耐受:在强酸(pH2)、高温(100℃)及蛋白酶环境中保持稳定;(3)安全低毒:溶血活性显著低于临床阈值,且不易诱导耐药性;(4)体内显效:在MRSA感染的大蜡螟模型和小鼠皮肤感染模型中均表现出较好疗效。

平台已开源发布(GitHub: LYRHeldi/BroadAMP-GPT),支持针对特定病原体的抗菌肽定制化设计,为AI驱动的抗菌肽从头设计提供了可扩展解决方案。
sjb世俱杯官方网站博士生李彦儒、硕士生徐祥瀚、海南大学张晓辉、中国药科大学许志晖为论文的第一作者,sjb世俱杯官方网站黄金虎副教授、中国药科大学骈聪教授、sjb世俱杯官方网站刘金鑫教授为论文的共同通讯作者。
原文链接:https://www.tandfonline.com/doi/full/10.1080/19490976.2025.2523811
阅读次数:1353
【 转载本网文章请注明出处 】