近日,sjb世俱杯官方网站菊花遗传与种质创新团队在国际知名SCI期刊《New Phytologist》在线发表了题为“A U-box E3 ubiquitin ligase CmPUB15 targets CmMYB73 to regulate anthocyanin biosynthesis in response to low temperatures in chrysanthemum”的研究论文,首次揭示了U-box型E3泛素连接酶CmPUB15响应低温,通过转录因子CmMYB73调控花青苷积累,促进花瓣着色的新机制。

菊花作为原产于我国的世界四大切花之一,通常在秋季冷凉季节绽放。10℃左右的低温环境有助于花瓣中花青苷的积累,使得花朵颜色更加鲜艳。然而,这一现象背后的分子机制尚未完全明了。本研究鉴定到一个菊花花青苷生物合成的强抑制子CmMYB73,发现CmMYB73通过直接结合花青苷生物合成途径的关键结构基因CmCHS(查尔酮合成酶基因)和CmCHI(查尔酮异构酶基因)的启动子,抑制转录,从而负向调控花青苷的生物合成。进一步研究表明,CmMYB73的转录水平在10℃低温处理下显著上调。一个菊花花青苷生物合成的强抑制子在促进花瓣着色的条件下转录被激活,这种看似矛盾的现象暗示其背后可能存在一个新颖且重要的转录后调控机制。
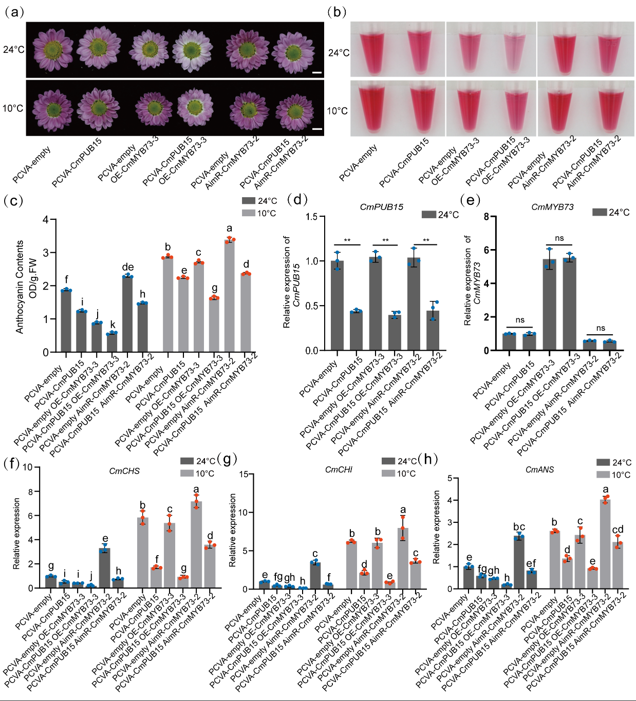
研究发现,在10℃低温条件下,CmMYB73对菊花花青苷生物合成表现出一种转录与翻译水平上的“分子解耦”现象:尽管低温显著诱导了CmMYB73在mRNA水平上的表达,但其蛋白产物却迅速降解,导致其功能无法有效发挥。团队以CmMYB73为诱饵,通过酵母双杂交筛选库,成功鉴定出一个在低温条件下显著诱导的U-box型E3泛素连接酶CmPUB15,推测其可能是CmMYB73的互作蛋白。进一步采用酵母双杂交(Y2H)、表面等离子体共振(SPR)等多种分子生物学实验手段,验证了CmPUB15与CmMYB73之间的相互作用。
进一步研究表明,CmPUB15能够直接与CmMYB73蛋白相互作用对其进行泛素化修饰。被泛素化修饰的CmMYB73蛋白依赖26S蛋白酶体降解途径迅速降解。这一蛋白水平的动态变化,解除了CmMYB73对花青苷生物合成结构基因CmCHS和CmCHI的转录抑制,从而激活其表达,促进花青苷在花瓣中的大量积累,最终使菊花在10℃低温下呈现更加鲜艳的色彩。

图1.CmPUB15通过CmMYB73促进菊花花青苷生物合成
基于上述研究,本研究揭示了一种新的低温诱导菊花花青苷积累的分子机制:在24℃条件下,CmMYB73通过抑制CmCHS和CmCHI等花青苷生物合成结构基因的表达,强烈抑制菊花花瓣中花青苷的积累;在10℃低温环境下,U-box型E3泛素连接酶CmPUB15表达显著上调,通过与CmMYB73相互作用并对其进行泛素化修饰,促使CmMYB73蛋白通过26S蛋白酶体途径降解。这一过程有效解除了CmMYB73对下游花青苷生物合成结构基因的抑制作用,最终导致花青苷在低温条件下于花瓣中大量积累。该“双重抑制解除”机制(double-negative logic)不仅阐明了低温促进菊花花色加深的分子基础,也为深入理解其他植物中环境因子调控花青苷代谢提供了全新的研究思路。

图2.CmPUB15-CmMYB73分子模块调控低温下菊花花青苷生物合成模式图
sjb世俱杯官方网站已毕业博士耿志强和周李杰副教授为本文共同第一作者,陈发棣教授为通讯作者。sjb世俱杯官方网站已毕业博士研究生王艺光(现工作单位浙江农林大学)、王玉玺(现工作单位江苏开放大学),已毕业硕士研究生孙道金(现工作单位江苏省中国科学院南京中山植物园),在读博士研究生石振杰,菊花遗传与种质创新团队何玉华老师、王海滨教授、蒋甲福教授和陈素梅教授参与了该研究。本研究得到了国家重点研发计划项目和国家自然科学基金面上项目等多个项目的资助。
阅读次数:632
【 转载本网文章请注明出处 】