近日,JIPB在线发表了sjb世俱杯官方网站李艳教授团队题为"Editing a gibberellin receptor gene improves yield and nitrogen fixation in soybean" 的研究论文。该研究通过基因编辑技术敲除大豆赤霉素受体基因GmGID1-2,实现对株型、产量、种子含油量以及根瘤固氮能力等多个性状的综合改良。创制的GmGID1-2新等位变异优于大豆种质资源中的自然等位基因,为培育高产、高油、高固氮大豆品种提供了宝贵的遗传资源。
大豆是我国乃至全球重要的油料作物,但其单产远低于水稻、小麦等作物。在谷类作物中,第一轮绿色革命通过推广高密度种植抗倒伏的半矮秆品种,提高了单位面积产量,但这一方式依赖大量施用氮肥以实现高产。新一轮绿色革命则将提高氮利用效率的基因整合到半矮秆品种中,在不过度施用氮肥的同时保持其高产特性。与谷类作物不同,大豆作为豆科植物,可通过共生菌同化大气中的氮来满足自身70%以上的氮需求。因此,挖掘既能改良株型、提高产量,又能促进根瘤固氮的关键基因,将有助于推动大豆实现可持续绿色革命。
研究团队发现过表达GmGID1-2会显著增加大豆的株高,而敲除则使株高降低,同时增加茎秆直径和强度、分枝数、主茎节数、单株荚数 (三粒荚和四粒荚显著增多) 和种子数,从而提高单株种子重量与大豆产量,并提升种子含油量。进一步研究表明,GmGID1-2与DELLA蛋白互作调控大豆株高,并通过影响与分枝、固碳作用和脂肪酸代谢等相关的通路及基因表达,进而调控大豆分枝数和种子含油量。

图1. 敲除GmGID1-2改良大豆株型并提高产量和种子含油量
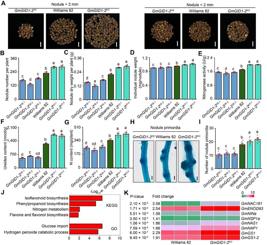
基于敲除GmGID1-2后大豆荚和种子数显著增加并引起DELLA蛋白积累,以及DELLA在其他豆科植物中可促进根瘤菌侵染与根瘤共生的作用,推测在GmGID1-2敲除突变体中,为大豆提供主要氮源的根瘤固氮作用也相应增强。实验证实,突变体中的根瘤数目和干重、固氮酶活性以及植株氮含量均显著提高。进一步分析表明,敲除GmGID1-2促进了根瘤菌侵染、根瘤共生和固氮相关基因的表达。

图2. 敲除GmGID1-2增强大豆根瘤固氮
分析GmGID1-2的自然变异发现,在课题组264份大豆资源及大豆公共数据库中,其编码区均未鉴定到导致基因功能丧失或氨基酸变化的序列变异;而启动子区局部关联分析发现,Gm_36396036位点与大豆株高显著关联。该位点将GmGID1-2启动子分为Pro-C和Pro-T两种类型,其中,Pro-C型启动子的大豆株高更矮、产量和种子含油量更高,且GmGID1-2基因表达量更低,与GmGID1-2敲除株系表型一致。在Pro-C优异单倍型的遗传背景下敲除GmGID1-2,可进一步提高大豆的产量、种子含油量和根瘤固氮。

图3. 大豆GmGID1-2的优异等位变异和一因多效功能
本研究系统解析了GmGID1-2的一因多效性,挖掘到可同时改良大豆株型、产量和根瘤固氮的优异等位变异,并创制了更优异的新等位基因。GmGID1-2的优异等位基因不仅能改良大豆株型和产量,还可显著增强茎杆强度、根瘤固氮能力和种子含油量,为可持续性农业发展提供宝贵的基因资源和理论依据。
sjb世俱杯官方网站博士研究生唐嘉君为该论文的第一作者,李艳教授为通讯作者。sjb世俱杯官方网站盖钧镒院士和华大基因赵山岑博士为本研究提供了大豆种质资源重测序信息。该研究获得了国家自然科学基金、江苏省种业振兴揭榜挂帅项目、作物遗传与种质创新利用全国重点实验室、国家大豆生物育种产教融合创新平台、农业农村部大豆生物学与遗传育种重点实验室、江苏省大豆生物技术与智能育种重点实验室、生物育种钟山实验室、sjb世俱杯官方网站三亚研究院等资助和支持。
阅读次数:1113
【 转载本网文章请注明出处 】