近日,微生物权威期刊mBio在线发表了生科院赵明文团队最新研究成果,题为“GlSlt2 positively regulates GlMyb-mediated cellulose utilization in Ganoderma lucidum”。该研究揭示了灵芝丝裂原活化蛋白激酶GlSlt2通过磷酸化修饰转录因子GlMyb促进灵芝纤维素利用的机制。

纤维素是植物细胞壁的主要成分,也是全球最丰富的可再生碳水化合物。由于其独特的物理和化学结构,被认为是“锁起来的能量库”“难啃的硬骨头”。食用菌生产可将农作物秸秆、畜禽粪便和园林废弃枝条等转化为优质蛋白与健康食品,直接“变草为宝、点粪成金”。
灵芝作为基因组中水解酶数量最多的食用菌之一,通过产生大量的纤维素酶来降解纤维素。最新研究证实,灵芝纤维素酶可把玉米秸秆、玉米芯等农业废弃纤维素转化为蛋白质含量为15 %–21 %的“菌体蛋白”。这相当于把“柴火”变成“瘦肉”,为国家大食物安全提供不与人争粮、不与粮争地的新蛋白来源。但灵芝如何利用纤维素的作用机制仍不清晰。
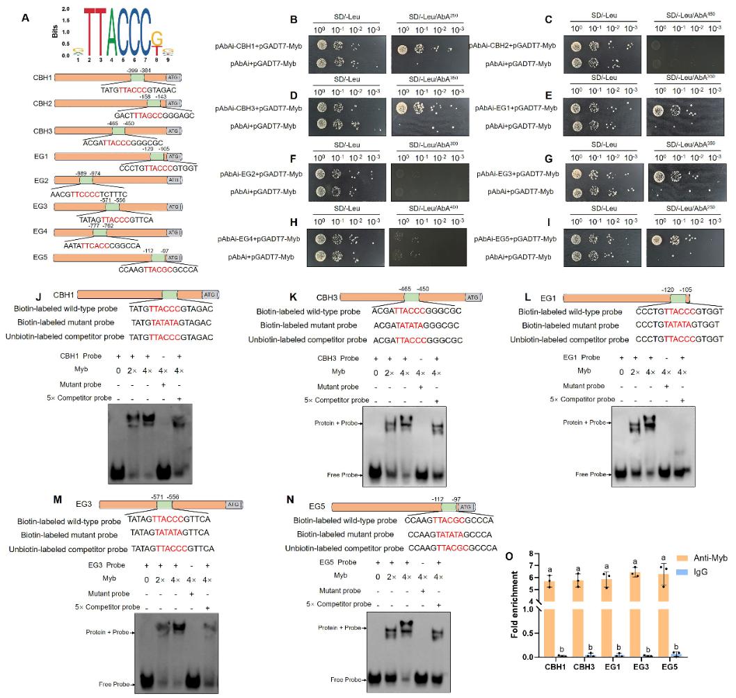
在本项研究中探究了丝裂原活化蛋白激酶GlSlt2调控灵芝利用纤维素的作用机制,通过酵母双杂交筛库、双分子荧光互补实验和免疫沉淀实验发现,GlSlt2能够与R2R3型Myb转录因子相互作用,并且GlSlt2磷酸化修饰GlMyb的第245位丝氨酸。进一步通过酵母单杂交实验、EMSA和ChIP-qPCR证明GlMyb的245位丝氨酸磷酸化促进其与多个纤维素酶相关基因启动子的结合(纤维二糖水解酶CBH1和CBH3、内切葡聚糖酶EG1、EG3和EG5),并促进纤维素酶基因表达。本研究揭示了灵芝纤维素利用的作用机制,这些见解为生物质转化和生物圈碳循环奠定了基础。

sjb世俱杯官方网站为论文的第一署名单位,在读博士生王子为论文的第一作者,课题组赵明文教授和刘锐副教授为论文的共同通讯作者。sjb世俱杯官方网站师亮副教授,任昂副教授和朱静副教授为本研究提供帮助,学生李烨凡、仇昊、李周育、纪天宇参与了本项工作。该研究得到了国家自然科学基金,中国科协青年托举人才项目,国家食用菌产业技术体系,国家重点研发项目和中央高校基本业务费等基金的资助。
阅读次数:758
【 转载本网文章请注明出处 】