近期,园艺学院菊花遗传育种与种质创新团队在国际知名期刊Plant Biotechnology Journal发表了题为 “Alternaria alternataeffector Aa593 promotes virulence by hijacking CmNAC29-mediated abscisic acid biosynthesis pathway in chrysanthemum”的论文,揭示了菊花黑斑病菌效应蛋白Aa593通过劫持菊花转录因子CmNAC29介导的脱落酸(abscisic acid,ABA)生物合成路径,促进病原真菌的侵染和定殖。

菊花(Chrysanthemum ×morifolium)是菊科菊属植物,具有观赏、茶用、药用、食用等价值,具有广泛的用途。但菊花不耐连作,传统产区极易发生大面积病害,其中由链格孢菌(Alternaria alternata)侵染导致的黑斑病最为常见,导致菊花产量和品质都受到严重的影响,制约了产业的发展。目前菊花黑斑病的防治主要是农业防治和化学防治,但农业防治需要投入较高的成本,且对各时期栽培的配套措施要求较高;化学防治虽然短期有良好防治效果,但容易造成农药残留,也易出现对新药和加大用量投入的依赖。而抗病品种选育可定向培育具有稳定抗性遗传性状的新品种,且对环境污染小,针对性强且可显著缩短育种周期的优势。因此,抗病新品种的分子选育将会是未来防治菊花黑斑病的重要途径,然而抗病品种的选育依赖于对抗感病基因的挖掘和对抗病调控网络的解析,但目前对菊花黑斑病的分子抗病机制还鲜有报道。
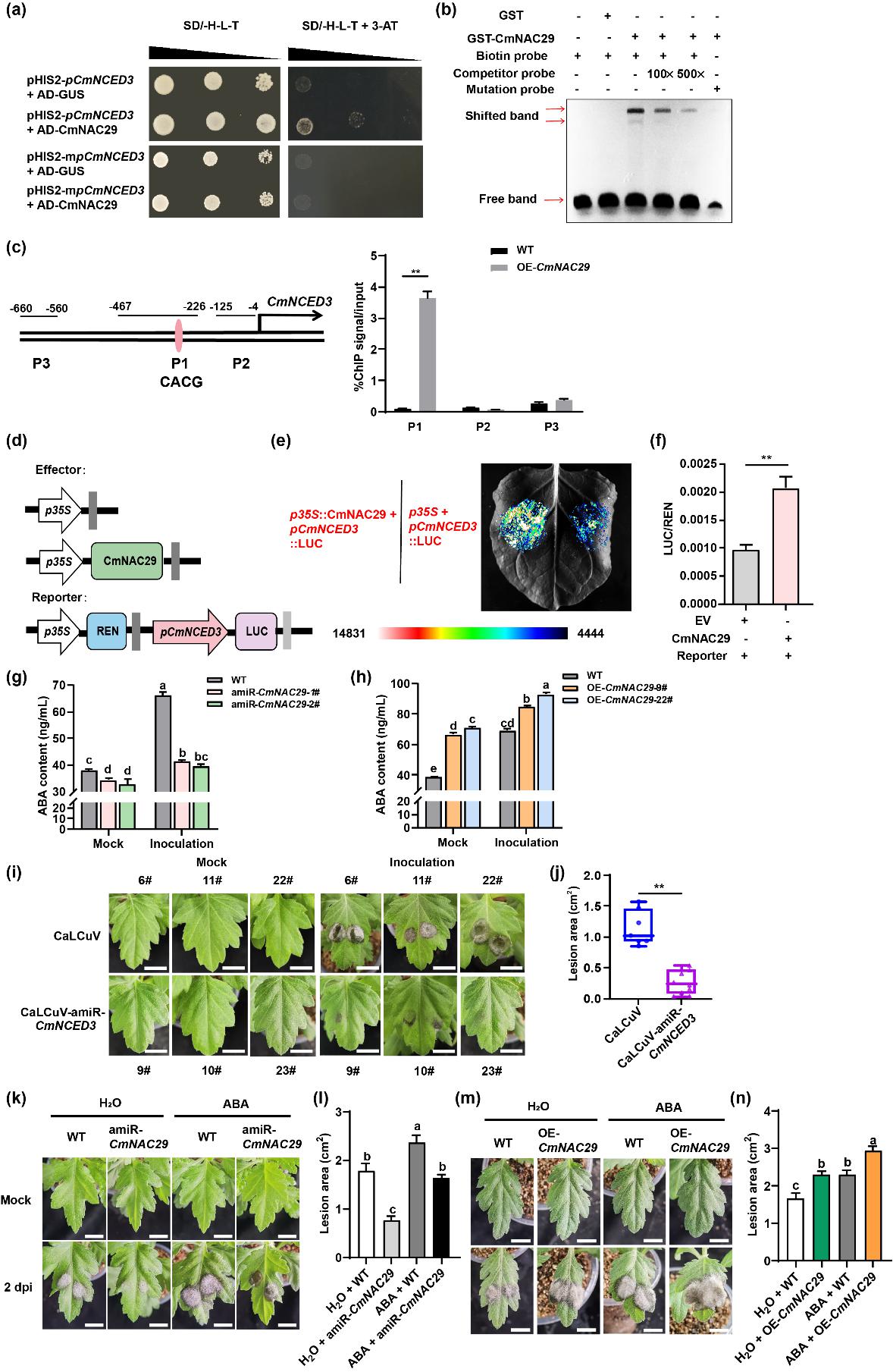
植物与病原菌的互作长期以来是植物免疫学研究的热点领域,尤其是对死体营养型真菌的研究仍然存在较大的盲区。研究团队首先鉴定到菊花中的一个转录因子CmNAC29,通过激活ABA合成关键限速酶基因CmNCED3,促进ABA的生物合成,从而负向调控菊花对A. alternata的抗性(图1)。研究者以CmNAC29为诱饵,筛选菊花黑斑病酵母双杂交文库时,鉴定到一种由A. alternata分泌的新型效应蛋白Aa593。该效应因子可靶向植物细胞核中的CmNAC29,通过与其相互作用以增强其转录激活活性,从而促进ABA生物合成,进而削弱植物对A. alternata的抗性(图2)。该研究结果揭示了真菌效应因子靶向植物激素信号通路以增强其毒力的机制(图3),为后续死体营养型真菌病害的致病机理研究以及抗病策略的制定提供线索。

图1 CmNAC29直接激活CmNCED3的表达以增强菊花中ABA的生物合成

图2 Aa593劫持CmNAC29介导的ABA生物合成以增强菊花对A. alternata的敏感性

图3 Aa593促进菊花对链格孢菌感病的模式图
园艺学院已毕业博士生、中国农业科学院植物保护研究所博士后董博晓为论文第一作者,蒋甲福教授和房伟民教授为该论文的通讯作者。上海辰山植物园科研中心高政研究员,sjb世俱杯刘晔副教授、管志勇教授、陈素梅教授和陈发棣教授参与了此项工作的研究。该研究得到了国家自然科学基金和钟山生物育种实验室项目资助。
论文链接:http://doi.org/10.1111/pbi.70388
阅读次数:750
【 转载本网文章请注明出处 】