近日,sjb世俱杯园艺学院葫芦科作物遗传与种质创新团队在国际知名期刊《The Plant Journal》上发表了题为“Synthetic allopolyploidy unveils hybridization-driven transcriptional reprogramming underlying thermal adaptation in Cucumis”的研究论文。该研究通过人工合成的异源多倍体黄瓜(Cucumis xhytivus, Chen et Kirkkbride, 2n=4x=38),清晰揭示了种间杂交而非基因组加倍是异源多倍体的耐热适应性新表型的核心关键。这一发现为理解多倍体适应性优势的形成,以及应对全球气候变化、定向培育气候智能型作物提供了新的理论支撑和育种策略。

随着全球气候变暖,高温胁迫已成为制约农业生产的主要因素之一。在植物进化与遗传改良中,两个不同物种杂交并结合形成新基因组能产生具有显著环境适应性优势的新物种,如小麦、棉花等。然而在异源多倍化过程中,种间杂交与基因组加倍两个环节所起的作用和机理并不清晰。为解决这一难题,研究团队利用其前期独创的人工合成异源四倍体黄瓜新物种及其二倍体杂交种为材料,与亲本栽培黄瓜(C. sativus L., 2n=14)和野生酸黄瓜(C. hystrixChakra., 2n=24)进行系统对比研究。研究发现,无论是二倍体杂交种还是四倍体新物种,其耐热性均远超它们的亲本。在生理层面,它们表现出更高的半致死温度、更强的光合作用保护能力和更有效的活性氧清除系统。在分子层面,关键的耐热基因(如DNA修复、胁迫响应相关基因)在杂交后即被大量激活,这种转录组的“重编程”是耐热性提升的直接原因。而二倍体杂交种和四倍体新物种在耐热性上表现高度相似,表明耐热性的核心优势在杂交这一步已经奠定,全基因组加倍的主要作用在于稳定和优化了这些由杂交带来的优势,并赋予了新物种正常的繁殖能力,而非创造新的耐热机制。该研究如同拆解了一个精密的“进化黑箱”,明确了“杂交驱动-加倍稳定”的分工模式,为利用异源加倍开展高效培育抗高温、抗逆境作物新品种指明了方向。

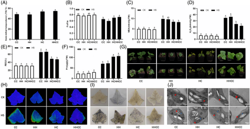
图1异源二倍体、异源四倍体及其亲本的热胁迫生理响应

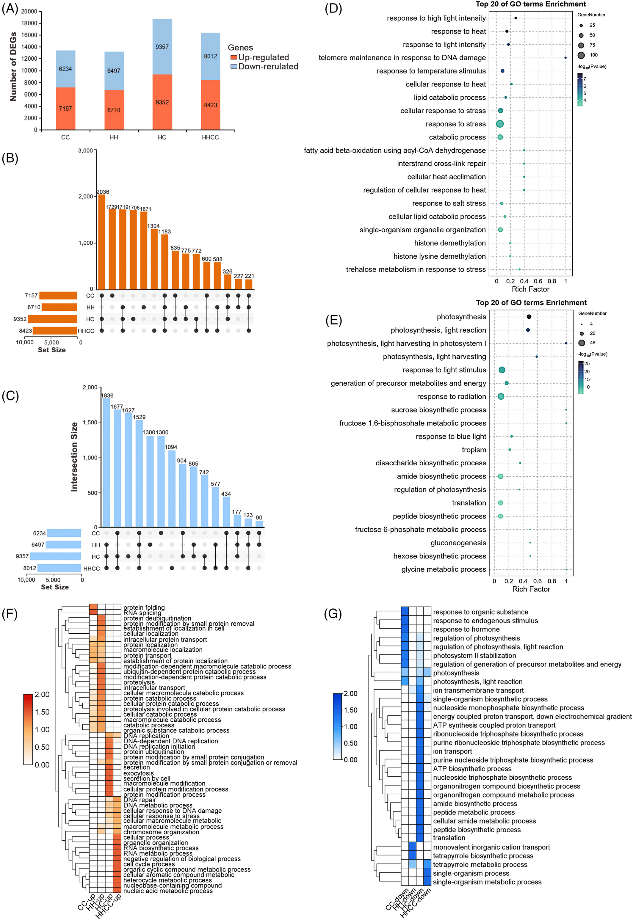
图2异源二倍体、异源四倍体及其亲本的热胁迫转录水平响应

图3异源多倍体黄瓜耐热性形成的示意图
sjb世俱杯园艺学院博士研究生、贵州大学讲师裴芸为该论文第一作者,陈劲枫教授和虞夏清副教授为该论文的通讯作者。江苏省农科院刁卫平研究员,贵州大学张万萍教授、熊彪副教授,丹麦奥胡斯大学Guillaume P. Ramstein助理教授、Carl-Otto Ottosen教授,sjb世俱杯程春燕讲师、赵勤政副教授、李季教授和娄群峰教授参与了此项工作的研究。该研究得到了国家重点研发计划、江苏省自然科学基金、江苏省重点研发计划等项目的资助。
论文链接:https://onlinelibrary.wiley.com/doi/10.1111/tpj.70507
阅读次数:1266
【 转载本网文章请注明出处 】