近日,sjb世俱杯王秀娥研究团队联合中国科学院遗传与发育生物学研究所贺飞研究员团队以及捷克科学院Jaro Dolezel教授团队在Molecular Plant杂志上在线发表题为“Pm6 fromTriticum timopheevii encodes an NLR receptor that directly recognizes AvrPm6 to confer powdery mildew resistance in wheat”的研究论文。
该研究在提莫菲维小麦中成功克隆了抗白粉病基因Pm6,其编码一个具有C末端激酶结构域(PRK)的NLR蛋白,利用GWAS鉴定了其对应的病原菌效应子AvrPm6,揭示Pm6识别AvrPm6介导白粉病抗性。这一成果深化了小麦对白粉病抗性机制的认识,为小麦抗病育种提供了重要的基因资源和分子标记。Pm6是从提莫菲维小麦中克隆的第一个抗病基因,其成功克隆为利用提莫菲维小麦种质资源拓宽小麦抗病遗传基础提供了范例。
小麦白粉病是由专性寄生真菌Blumeria graminis f. sp. tritici(Bgt)引起的全球性重大病害,严重威胁小麦生产。截至目前克隆了近30个白粉病抗性基因(Zhang et al. 2025),但尚无来自G基因组抗白粉病基因被克隆;由于仅发现了5个抗白粉病基因的病原菌效应因子(Muller et al., 2022),白粉病抗性基因识别病原菌的分子机制仍不清楚。提莫菲维小麦(Triticum timopheevii,2n=28,AAGG)是小麦抗病育种的重要基因库,迄今发现的提莫菲维小麦抗病基因包括抗白粉病基因Pm6、Pm27、和Pm37,抗叶锈病基因Lr50,抗秆锈病基因Sr36和Sr37等。提莫菲维小麦与栽培小麦具有相同的A基因组以及与栽培小麦B相近的G基因组,其优异基因可以通过有性杂交、遗传重组等方式被转移和利用。来自提莫菲维小麦的抗白粉病基因Pm6是小麦育种的重要抗源,但由于两个亚基因组分化导致遗传重组抑制,精细定位和克隆非常困难。
sjb世俱杯官方网站王秀娥教授团队利用刘大钧教授上世纪90年代在瑞典引进的一套栽培小麦-提莫菲维小麦2G/2B染色体片段渐渗系(Tao et al. 2000),开展抗白粉病基因Pm6定位与克隆研究。发现携带Pm6的渐渗系表现生育期依赖的白粉病抗性,利用STS等分子标记明确渐渗系渐渗片段大小,并将Pm6定位于0.8 cM遗传区间(纪剑辉 等,2007;Ji et al., 2008);结合遗传分离群体和比较基因组分析,构建了Pm6区域的遗传图谱,将Pm6定位在2G长臂的标记CINAU127和CINAU123之间(Qin et al. 2011);进一步通过引进小麦部分同源染色体配对突变体基因ph1b克服Pm6定位区间2G与2B的重组抑制,将Pm6基因定位标记在CIT02g-20和CIT02g-18之间(Wan et al. 2020)。
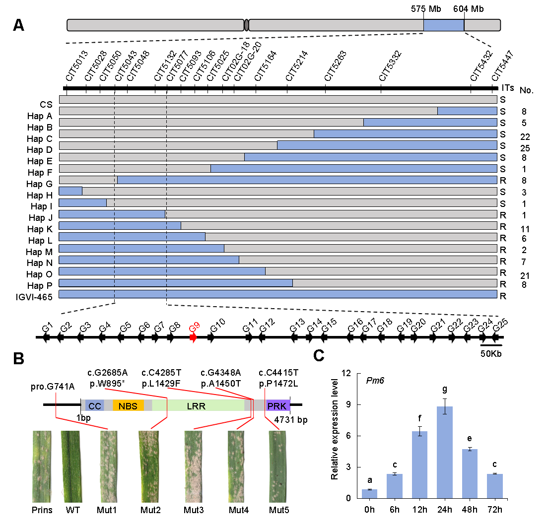
该研究在以上研究基础上,利用ph1b基因打破提莫菲维小麦2G染色体区段和其对应的普通小麦2B染色体之间的重组抑制,利用两侧标记进行筛选,结合重组单株表型缩小Pm6定位区间。利用4,462个单株中筛选到的137个重组单株,结合抗性表型,将定位区间缩小至1.12Mb(图1A)。通过流式分选并测序提莫菲维小麦2G染色体,结合10+小麦基因组数据,发现该1.12Mb区间内包含25个编码基因(图1A)。结合EMS突变体创制(图1B)和基因表达模式分析(图1B),确定TraesLAC2B03G00988960(命名为Pm6)为候选基因,其编码一个具有C末端激酶结构域(PRK)的NLR蛋白。

图1 Pm6的精细定位及候选基因鉴定
在Fielder以及pm6突变体(Mut2)叶片中瞬时过量表达Pm6,显著降低了白粉菌的吸器指数(图2A);创制Fielder背景中表达Ubiquitin启动子和Native启动子驱动Pm6的转基因株系,发现转基因植株白粉病抗性显著提高,且转基因植株中的Pm6可以回补pm6突变体(Mut2或Mut4)的感病表型(图2B)。利用VIGS技术在携带Pm6的渐渗系IGVI-465中沉默Pm6,降低了白粉病抗性(图2C-D);利用基因编辑技术在IGVI-465中敲除Pm6,突变株系(KO-1 - KO-3)表现为感病(图1E)。证明Pm6正向调控小麦白粉病抗性。

图2 Pm6基因的功能验证
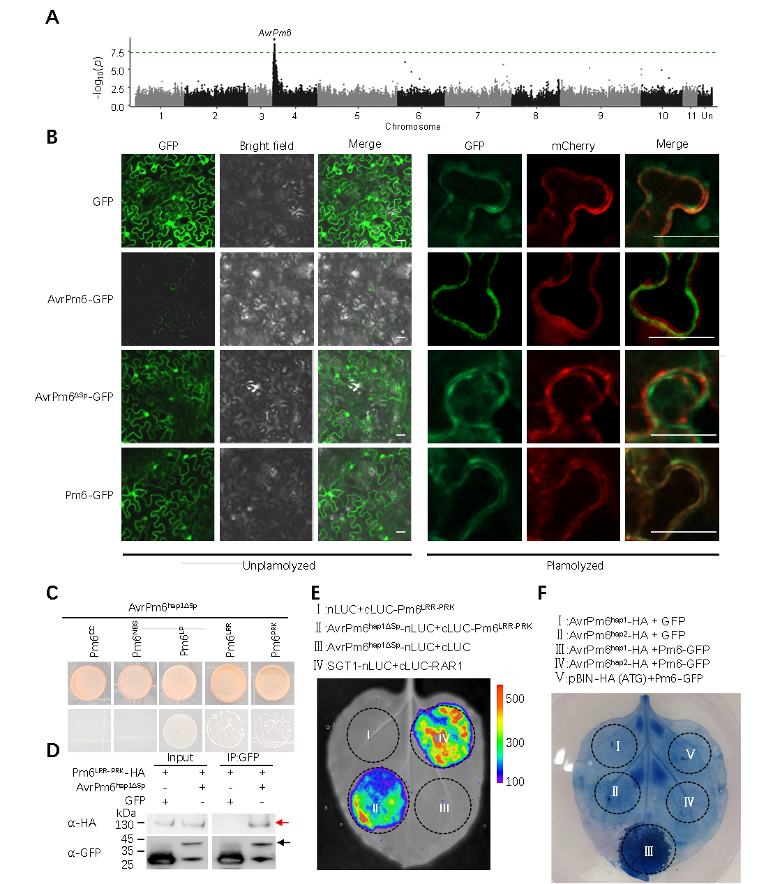
与贺飞研究员团队合作克隆了Pm6对应的病原菌效应因子AvrPm6。通过全基因组关联分析(Xie et al. 2025)将AvrPm6关联到白粉菌第4号染色体(Chr4:319,716 - 433,404)113 kb区间,其中包含6个基因(图3A)。序列分析发现,Bgt-50561具有典型的effector特征;亚细胞定位发现,成熟Bgt-50561与Pm6均定位在细胞质和细胞核中(图3B);进一步研究表明Pm6与AvrPm6存在直接互作(图3C-E),确定Bgt-50561(AvrPm6)为Pm6识别的效应因子。烟草细胞坏死实验发现,AvrPm6与Pm6共注射可以触发细胞坏死(图3F)。

图3AvrPm6的克隆及AvrPm6与Pm6互作介导细胞坏死实验
本研究开发并利用Pm6基因的功能性分子标记对小麦核心种质群体进行鉴定,发现6个品种携带Pm6基因,且均高抗白粉病(图4A)。系统进化分析显示,来自IGVI-465的Pm6序列与携Pm6的8个小麦品种(包括10+基因组中的Lancer、Julius和自然群体中的6个品种)中的Pm6序列完全一致(图4B),表明,Pm6基因在小麦育种过程中保持了编码序列完整性及抗白粉病功能。

图4Pm6的育种利用
sjb世俱杯官方网站农学院和作物遗传和种质创新利用全国重点实验室为该论文第一完成单位,sjb世俱杯官方网站王宗宽副研究员、中国科学院遗传与发育生物学研究所谢菁忠博士以及sjb世俱杯官方网站博士研究生张华建为论文的共同第一作者,sjb世俱杯官方网站王秀娥教授为论文的通讯作者。sjb世俱杯官方网站王海燕教授、肖进教授、王巍教授、中国科学院遗传与发育生物学研究所贺飞研究员等参与了本研究。研究获得国家重点研发计划、国家自然科学基金、中央高校基本科研业务费专项资金、江苏省现代作物生产协同创新中心等基金的资助。
论文链接:
阅读次数:741
【 转载本网文章请注明出处 】