近日,sjb世俱杯官方网站前沿交叉研究院熊国胜教授研究团队在《Molecular Plant》在线发表了题为“Presymbiotic activation of karrikin signaling creates a permissive state for arbuscular mycorrhizal symbiosis by derepressing the NSP1-NSP2-SLR1 transcriptional complex in rice”的研究论文。
该研究揭示了NSP1-NSP2-SLR1-SMAX1模块能够整合烟素(Karrikin, KAR),赤霉素(Gibberellin, GA)和磷酸盐饥饿应答(Phosphate starvation response, PSR)等多个植物信号转导通路,是调控水稻在丛枝菌根共生(AMS)的前共生期(presymbiotic stage)对丛枝菌根真菌(AMF)转录应答及AMS建立的核心枢纽。
AMS是AMF与陆生植物之间广泛存在的一种互惠共生关系,是植物适应养分贫瘠环境中重要策略之一。这种互惠共生关系的建立依赖于宿主植物与AMF之间复杂且精细的化学信号通讯过程。宿主植物与AMF通过不同的化学信号分子(如独脚金内酯(Strigolactone, SL)和菌根因子(Myc factor)相互引导对方基因组的转录重编程,进而促进AMS的形成。目前对AMF与宿主之间如何相互识别已有所了解,但对其中确切的调控机制很大程度上仍不清楚。因此,阐明宿主在感受到AMF来源的信号后是如何启动转录重编程过程,对于理解菌根共生建立的分子机制具有重要意义。
激活KAR信号受体D14L能够招募SCFD3泛素化SMAX1,泛素化的SMAX1会通过泛素-26S蛋白酶体途径降解。D14L和D3突变后,AMS完全无法建立;SMAX1突变后根中AMF定殖水平明显增加,提示KAR信号通路在菌根共生中发挥重要调控作用。SL能促进丛枝菌根真菌孢子萌发和菌丝分支的形成,是调控菌根共生中的重要信号分子。 许多在野生型(WT)中受AMF诱导基因(如SL合成途径基因),在没有与AMF共培养的smax1突变体中仍明显上调表达。此外,激活KAR信号通路后上调SL合成途径基因表达的现象在植物中仅限于能够进行AMS的被子植物中。因此,推测AMF可能通过激活KAR信号通路对宿主植物中基因转录进行重编程以促进菌根共生的建立;而KAR信号通路的激活是如何介导宿主植物对AMF的转录应答的,目前还不太清楚。
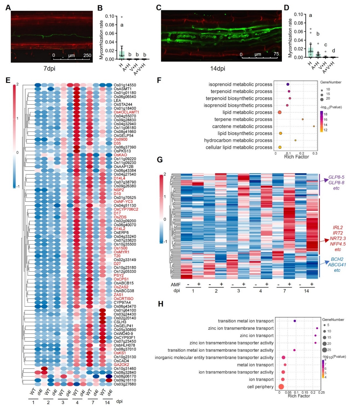
研究团队通过观察与AMF共培养不同时间后水稻根中AMF定殖情况,结合前人的研究发现水稻与丛枝菌根真菌共培养7天大体对应菌根共生的前共生期(Presymbiotic stage of AMS)。将野生型(WT)和d14l在AMF共培养1、2、3、4、7和14天后取样进行转录组测序,将WT中与AMF分别共培养3、4、7天时对AMF都响应的232个差异表达基因作为早期AMF应答基因(Early Response Genes to AMF,ERGs)。由于其中78个基因对AMF的响应完全依赖D14L功能,这些基因被称为KAR信号通路调控的早期应答基因(Karrikin-signaling-regulated early response genes to AMF, KERGs)(图1)。

图1 激活KAR信号通路是启动AMS形成的必要条件
该研究通过比较WT与一系列KAR信号通路和共同共生信号通路(CSSP)中基因的突变体中这些早期应答基因对AMF响应的差异,以及对WT与KAR和CSSP信号通路不同突变体施加GR245DS、KAR1或GR24ent-5DS处理后ERGs表达水平的变化,明确了AMF在前共生期主要通过激活KAR信号通路,而不是CSSP信号通路,来调控水稻对AMF的转录应答,进而促进AMS的形成。这一过程是AMS形成所必要的。而AMF要实现在宿主植物根中的成功定殖,除了激活KAR信号通路之外,至少还需激活CSSP信号通路。
前人研究发现NSP1-NSP2复合体调控参与SL合成及菌根因子识别的基因的表达。DELLA蛋白是菌根共生的正调控因子,能够与NSP1-NSP2形成蛋白复合体。水稻中,GA通过降解水稻DELLA蛋白SLR1来调控菌根共生以及磷饥饿条件下SL的合成。该论文的研究发现水稻对AMF早期转录应答依赖于NSP1-NSP2-SLR1的功能。SLR1能够和NSP2互作并增强NSP1-NSP2复合体转录活性,而SMAX1能够和NSP1-NSP2及SLR1互作并抑制NSP1-NSP2及NSP1-NSP2-SLR1蛋白复合体的转录活性。这些研究结果揭示了KAR和GA信号通路如何通过SMAX1和SLR1调控NSP1-NSP2转录活性的机制。土壤中磷营养缺乏通常被认为是AMS建立的先决条件。水稻SPXs-PHRs磷饥饿信号通路能够促进AMS建立和SL的合成。PHR2即能通过结合SL合成基因的启动子来直接调控SL的合成,同时也可以通过对NSP1和NSP2的转录调控来间接调控SL的合成。通过进一步探究PSR信号通路和KAR信号通路及GA信号通路的关系,该研究还发现KAR信号通路和GA信号通路能够作用于磷饥饿信号通路下游通过影响NSP1-NSP2转录活性调控部分AMF早期应答基因的表达。 该研究揭示了NSP1-NSP2-SLR1-SMAX1模块是如何整合PSR、GA和KAR信号通路来调控宿主植物在AMS早期对AMF的转录应答的(图2),丰富了对AMF与宿主植物之间相互识别的作用机制的理解,为培育养分高效利用作物提供新的思路和基因资源。

图2 NSP1-NSP2-SLR1-SMAX1模块调控水稻对AMF早期转录应答的工作模型
sjb世俱杯官方网站博士后洪凯,博士生杨雪莹、谭义青、刘永刚、夏芊蔚、万可;中国农业科学院农业基因组研究所副研究员曾龙军和博士生邹林源为该论文的共同第一作者。sjb世俱杯官方网站熊国胜教授、中国农科院农业基因组研究所汪泉研究员及山东农业大学薛丽教授为该论文的共同通讯作者。崖州湾国家实验室李家洋研究员、山东农业大学王永红教授、科隆大学Marcel Bucher教授对该论文的研究工作进行了指导。中国科学院遗传与发育生物学研究所王冰研究员和褚金芳研究员、西南大学张勇教授的课题组参与了该论文的研究工作。相关研究得到国家重点研发计划,国家自然科学基金和江苏省卓越博士后计划等项目的支持。
文章链接:https://doi.org/10.1016/j.molp.2026.01.014
阅读次数:878
【 转载本网文章请注明出处 】